【新唐人北京時間2026年04月18日訊】近期,中共加大了對國內民眾的意識形態管控。不僅嚴禁民眾翻牆,還加大清查網盤中的海外影視劇。此舉引發了廣泛關注。網友批:「借反盜版的名義打擊敏感內容而已」。
據大陸媒體4月16日報導,從4月10日起,網盤行業迎來針對海外影視資源史上最嚴清查。夸克網盤開始全面清查用戶存儲的海外影視內容,涵蓋美劇、韓劇、泰劇等類型,大量公開分享鏈接一夜失效。
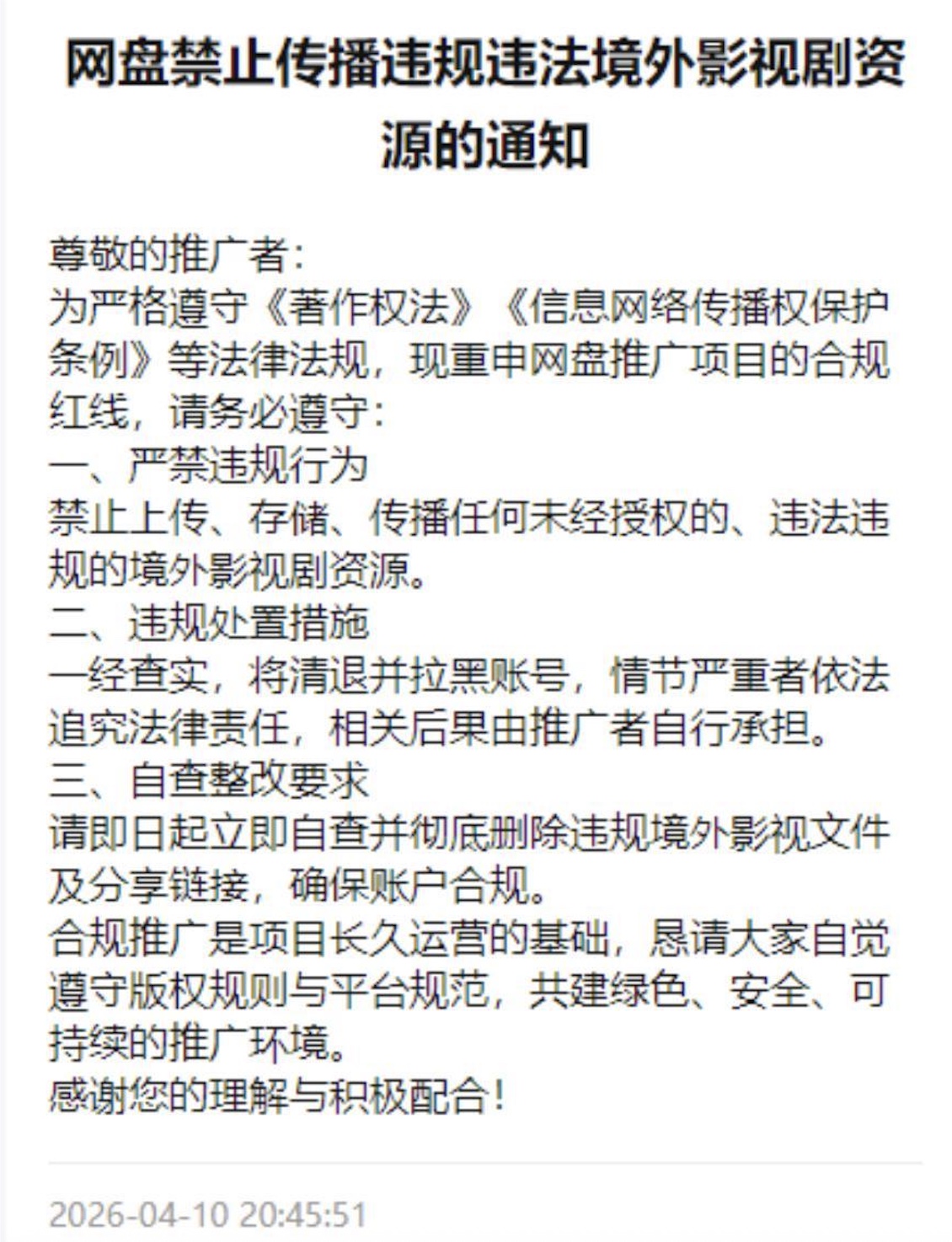
一張題為「網盤禁止傳播違規違法境外影視劇資源的通知」截圖顯示,即日起自查並徹底刪除違規境外影視文件及分享鏈接,通知時間為4月10日。

一些知名搬運博主當日緊急發布公告,呼籲用戶在23點前完成文件下載或轉存,否則會面臨自動清理風險;同時,不少海外影視劇資源博主也宣布暫停在夸克網盤更新內容,部分帳號甚至清空了相關網盤資料。
電競博主、微博大V「王瑋晨」上傳相關截圖,並表示,「最近夸克網盤啟動了大規模資源清查行動。包括但不限於美劇、韓劇、日劇、泰劇、境外電影等海外資源。不僅是要求停止繼續分享,更是要求刪除之前的分享內容。目前已經有多個壓制組、字幕組帳號被封禁。」
網傳截圖顯示,4月10日,微博電視團成員「天府泰劇」、微博譯制視頻博主「萌主推劇」、「同影三千」等多名被認證大V的博主分別發文,提醒網民立即處理存儲在夸克網盤中的相關文件,否則可能會被刪除。
4月12日,博主「人人影視字幕分享」發文稱,「部分網盤今天公告全面清理無版權海外影視劇內容,如果各位在網盤存儲有的,還沒看的,建議下載到本地,後續網盤官方應該會自動檢測用戶內容並逐步刪除掉」。
網友痛批,「借反盜版的名義打擊敏感內容而已」我倒是也想看正版了,你倒是引進啊,別刪減啊,你要麼不引進,要麼有刪減,你就直說就不想讓大家看唄!」
「打擊盜版沒問題,問題在於正版壓根不引進或者引進限制多,打擊的這部分美韓泰劇有多少是在國內能通過正規平台看的?根本沒有。」
「禁吧,禁了也不會看你內娛的爛劇。」「國內的破劇有的看?中國電影現在什麼樣自己不清楚麼?」
「為啥淨網只淨『海外資源』?如果是因為盜版,國內資源沒被盜版嗎?」
「意識形態控制」。
去年5月份,中共當局開展所謂「劍網2025」專項行動,將「網絡存儲+傳播領域的版權」列為整治重點,聲稱要加強「瀏覽器+搜索引擎+網盤商業模式」的版權監管。
今年4月以來,中共當局突然加大了對民眾「翻牆」的封堵,甚至連學術研究也受到了影響。
(記者李酈綜合報導/責任編輯:林清)