【新唐人北京時間2025年07月06日訊】因充電寶安全隱患暴雷,中國充電寶龍頭企業之一的羅馬仕首次遭遇「滑鐵盧」。這個曾連續3年獲中國全網3C數碼配件類銷量排名第一的明星企業,在四天之內兩次更換法人代表,日前更突然宣布停工停產6個月。隨即該公司經營的產品從中國各大電商平臺撤下,並爆出公司員工6月份的工資發放延遲的消息。
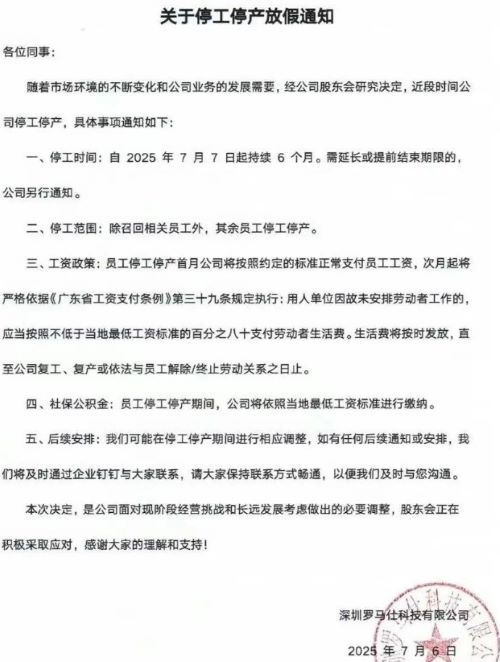
當地時間7月6日凌晨,羅馬仕科技有限公司(簡稱「羅馬仕」)的官方網站發佈了停工停產通知。根據這份通知,該公司決定從7月7日起持續停工停產6個月,如果需延長或提前結束期限,公司將另行通知。
此外,通告還提到,在停工停產期間,第一個月公司將按照約定的標準「正常支付」員工工資,次月起則按照當地最低工資標準的80%向員工支付生活費,同時按照當地最低工資標準繳納社保公積金。
陸媒報導稱,羅馬仕這份突發發佈的停工停產通知,未經員工代表大會通過並簽字,「幾乎所有普通員工都不清楚相關細節」。

7月3日深夜,羅馬仕官方社媒賬號發帖,針對倒閉傳聞作出公開回應。

次日一早(7月4日),市場上即傳出消息,由於需要應對大量退換貨,羅馬仕的淘寶店退款出現延遲。因賣家錢款不足,平台已代用戶發起「催繳」,期限為30天。
與此同時,有羅馬仕員工向陸媒透露,羅馬仕正常發放工資的時間是每月第一週,但至今員工們仍未收到6月份的工資。
目前,在淘寶、京東等幾大主流電商平台上,羅馬仕的官方店鋪已經把所有充電寶產品下架。對此,各平台的客服給出了一致的解釋:為了徹底打消大家對移動電源產品的擔憂和疑慮,羅馬仕決定對其經銷的移動電源產品進行「全面、徹底的排查」,公司承諾將「在保證安全、合規的情況下儘快恢復產品上架」。
最近,羅馬仕遭遇了自公司創立以來的首次「滑鐵盧」。在接連發生高校禁用、非3C認證產品禁飛及49萬台充電寶召回等事件後,羅馬仕深陷「倒閉」傳聞。在最近一週內,羅馬仕兩度更換了法人代表。
羅馬仕的起伏
據公開的資訊,羅馬仕的創辦人是雷桂斌。這家公司自創立以來,始終以「性價比」作爲賣點,主要通過線上渠道銷售產品。
創業之初,整個行業內充電寶類產品價格維持在128元左右,羅馬仕則以99元的價格優勢殺入市場;等同行降價到99元時,羅馬仕直接將同類產品價格降到了69元的成本價。
依靠這種低價策略,羅馬仕只用了8個月的時間就在中國全網成爲了銷售充電寶的冠軍;之後連續十年蟬聯天貓雙十一移動電源品類銷量冠軍。從2015年起,羅馬仕開始進軍海外市場,至今其產品已銷售到80多個國家和地區,全球年出貨量超過5000萬件。
正所謂「成也蕭何,敗也蕭何」,低成本帶來價格優勢的同時,也帶來了潛在的質量及安全風險。
據陸媒「時代財經」報導,羅馬仕近日宣佈要召回的充電寶應有491745台,若以單價80元計算,羅馬仕的虧損就達到3933.96萬元,給羅馬仕的現金流帶來了直接的衝擊。
此外,羅馬仕大量移動電源的3C認證證書目前都處在「暫停」狀態,只有部分電源適配器、快充充電器等產品的3C證書仍然有效。
羅馬仕的品牌負責人日前在回應陸媒的質詢時表示,該公司緊急召回的這批產品,主要是部分上游電芯(鋰電池)來料的問題,可能會有發生「過熱」甚至「自燃」的風險。
另據安克創新科技股份有限公司副總裁張希透露,涉事的電芯供應商私自對電芯(鋰電池)的核心材料進行了改變,從而造成了安全隱患。羅馬仕與安克都是受此影響而召回了相關產品。
(記者李明綜合報導/責任編輯:林清)